HappyTap

Philadelphia

March 2026

01.Overview

HappyTap is a mobile application designed to help users quickly discover nearby happy hour deals at local bars and restaurants. Many people rely on searching across multiple platforms such as Google, social media, or restaurant websites to find drink specials and happy hour times, which can be time-consuming and inconsistent. HappyTap simplifies this process by providing a location-based map that highlights nearby venues offering happy hour deals. The app also allows users to view ratings and short posts from other users about drink quality, atmosphere, and crowd levels. By combining deal discovery with community feedback, HappyTap helps users quickly decide where to go when planning casual social outings.

The goal of HappyTap is to create a centralized platform that allows users to easily discover nearby happy hour deals and make faster decisions about where to go. The app focuses on simplifying the discovery process through a location-based map that highlights nearby venues and provides clear information about drink specials and happy hour times. By incorporating user ratings and short posts, the platform also helps users better understand the atmosphere and quality of a venue before visiting. Overall, the design aims to make it easier for users to explore nearby options and plan social outings more efficiently.

Goals

The HappyTap interface includes several design affordances that guide users toward key actions within the app. A map with interactive location markers signals that users can tap on nearby venues to view happy hour deals and venue details. Clickable venue cards encourage users to explore additional information such as drink specials, ratings, and directions. Rating icons indicate that users can quickly rate their experience, while post buttons signal that users can share short updates or photos from their visit. These visual cues help users easily navigate the platform, discover deals, and engage with community feedback.

Affordances

Many young professionals and students want to take advantage of happy hour deals but struggle to quickly find accurate and convenient information about nearby options. Details about drink specials, pricing, and happy hour times are often scattered across multiple sources such as Google, social media, or individual restaurant websites. Because this information is fragmented, users must spend time searching multiple platforms before deciding where to go. Without a centralized platform that shows both deals and real user experiences in one place, planning a spontaneous night out can become time-consuming and frustrating.

Problem

02. Research

Survey

15 people

Interview

5 people

Results

  • 72% of respondents said they typically search multiple platforms (Google, social media, restaurant websites) to find happy hour deals.

  • 65% of respondents said the atmosphere or vibe of a bar influences their decision as much as the price of drinks.

  • 58% of participants said they often make spontaneous plans with friends and want quick recommendations nearby.

  • 61% of respondents said they find it difficult to compare happy hour deals across different bars.

  • 54% of participants said they would find it helpful to see ratings or short posts from other users before choosing a bar.

  • 49% of respondents said they prefer visual browsing (such as a map) over scrolling through long lists of venues.

To better understand how users currently discover happy hour deals, I conducted a short survey to gather insights into user behaviors and preferences when planning social outings. I also reviewed existing happy hour platforms to compare how they present deals and venue information, helping identify patterns and opportunities to improve the discovery experience for HappyTap.

User Reserch

Market Research

03.Defining the User

User Personas

I defined the target user through personas and mapped their journey to understand how they discover and choose places to go out. The personas highlight different behaviors, from planned outings to more spontaneous decisions, while the user flow outlines how users move from opening the app to selecting a venue. This helped ensure the app supports both quick discovery and seamless decision-making.

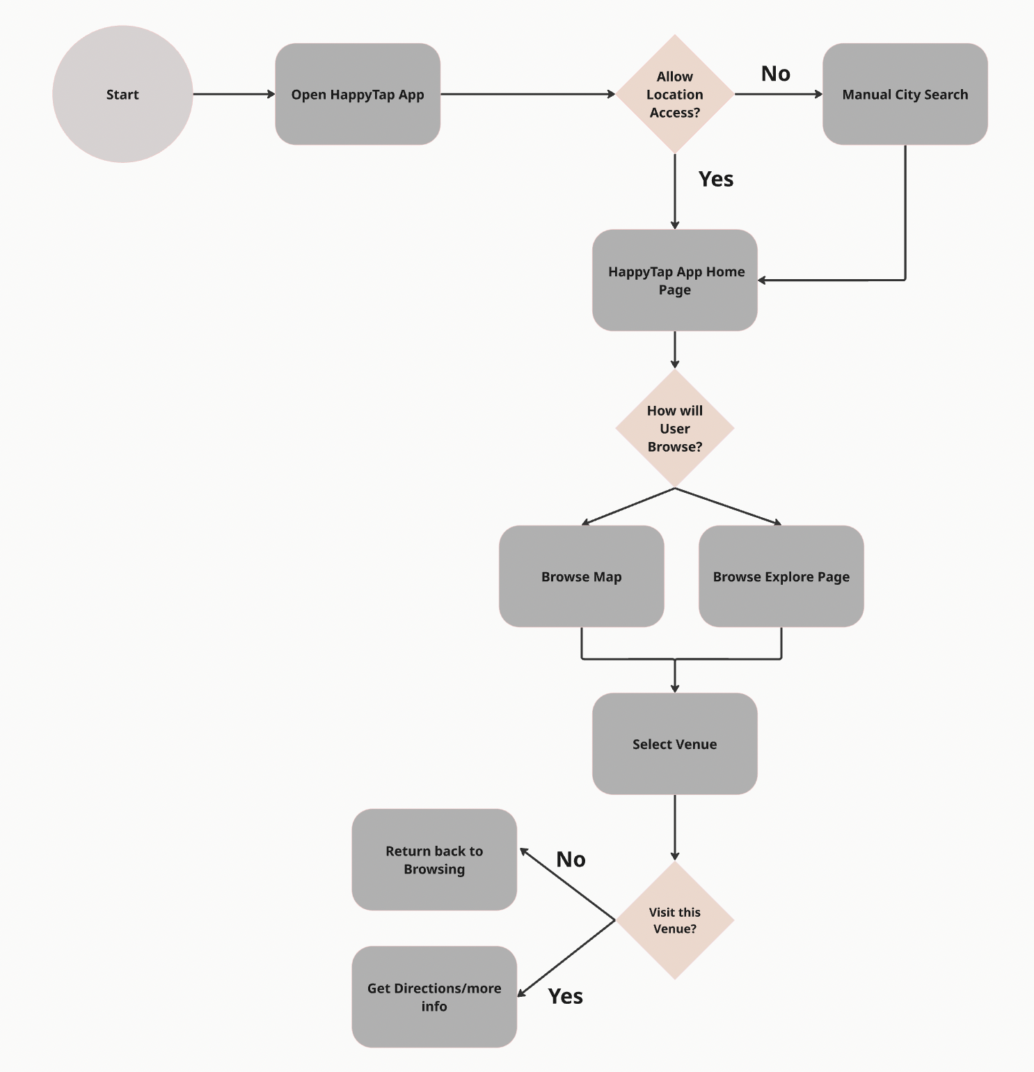
User Flow

04.Wireframes

Low - Fidelity Wireframes

I started with low-fidelity sketches to quickly explore layout ideas and core functionality, then moved into mid-fidelity wireframes to refine structure, hierarchy, and navigation across key screens. This process allowed me to focus on how users discover deals, browse locations, and engage with social content without getting distracted by visual design. Together, these wireframes helped validate the overall flow before moving into Figma designs.

Mid - Fidelity Wireframes

SOLUTION

SOLUTION

Reflection

Through designing Happy Tap, I learned how to balance social interaction with functional discovery in a single app experience. I had to think carefully about how users move from browsing nearby spots to engaging with content from friends, and how those two behaviors connect. For example, prioritizing recent posts and designing a social feed around real experiences helped make the app feel more engaging, while still keeping key information like location, deals, and categories easy to access. This pushed me to focus on creating a layout that feels intuitive but also dynamic enough to encourage interaction.

I also gained a better understanding of how users make quick, real-time decisions when going out. Unlike traditional apps, users aren’t just browsing—they’re deciding where to go in the moment. Designing features like the map, bar detail pages, and social posts helped me think more intentionally about clarity, speed, and relevance. Overall, this project helped me understand how to design an experience that supports both discovery and action, while making the process feel seamless and enjoyable.